Copyright © 2015 xinlvyao.com. All Rights Reserved. pg娱乐电子游戏app版权所有 ICP备案号:蜀ICP备18029970号
互联网药品信息服务资格证书编号:15013726
本网站未发布麻醉药品、精神药品、医疗用毒性药品、放射性药品、戒毒药品和医疗机构制剂的产品信息

NEWS
阅读次数: 发布时间:2024/02/21
2023年12月,由pg娱乐电子游戏app董事局主席周厚成联合中国工程院院士陈士林研究团队、西南民族大学研究团队等共同撰写的论文《中药配方颗粒发展现状及企业生存策略探讨》被遴选为北大中文核心期刊——《中国实验方剂学杂志》封面文章。
据悉,《中国实验方剂学杂志》由中华人民共和国国家中医药管理局主管、中国中医科学院中药研究所和中华中医药学会主办,是一本以方剂学和中药炮制学研究为特色,药学及临床实验研究为基础,覆盖中医学理法方药的综合性学术期刊,交流与报道中医药的最新研究成果与最新进展。
以下为论文原文:
中药配方颗粒发展现状及企业生存策略探讨
王涛1, 刘书琪1, 黎耀宏2, 杨正明1, 阎新佳1, 周厚成3, 李文兵1*, 陈士林4*
(1.西南民族大学 青藏高原民族药用资源保护与利用国家民委重点实验室,四川省羌彝药用资源保护与利用技术工程实验室,成都 610225;2.毕节市第三人民医院,贵州 毕节 551700;3.pg娱乐电子游戏app,四川 彭州 610031;4.成都中医药大学,成都 611137)
[摘要] 中药配方颗粒作为传统饮片的重要补充形式,具有免煎易服、携带方便、便于调剂等优点,极大提高了中医药应急服务能力,更符合人们的现代生活需求。随着中药配方颗粒结束试点,市场全面放开,竞争加剧,且处于新标准、旧标准切换使用的过渡期,存在品种不足、规格变换和质量差异等问题,生产企业面临新的机遇和挑战。基于此,笔者拟通过系统梳理中药配方颗粒试点以来的政策法规、企业布局、标准制定等内容,并针对“后试点”阶段存在的问题,从企业生存和发展角度出发,建议企业应建立中药配方颗粒全产业链质量管控体系,降低过程成本,增加企业竞争力;进一步加大科研投入,攻克疑难品种关键技术问题,积极有序推进国家标准研究,保证临床配方品种完整;建立健全配方颗粒疗效评价机制,构建中药配方颗粒和中药饮片间的一致性评价体系。政府部门应加强引导,充分调动科研机构、企业、医院等单位的积极性,探索建立“政-产-学-研-用”模式,推动中药配方颗粒行业平稳有序发展。
[关键词] 中药配方颗粒;政策法规;企业布局;标准制定;疗效评价;风险评估;生存策略
中药配方颗粒是由单味中药饮片经水提、浓缩、干燥、制粒、定量分装而成,具有免煎易服、携带方便、便于调剂等优点,既能满足中医临床辨证论治、随证加减,又有利于医院智能药房建设。中药配方颗粒作为中药现代化的创新产物,除医院临床使用外,近年来,也在突发公共卫生事件和自然灾害等救援一线中广泛应用,可在一定程度上缓解灾区缺医少药的局面,提高了中医药应急服务能力。随着中药配方颗粒在实际诊疗中的应用愈加广泛,其在中医药领域所占比重日益增加。2021年《关于结束中药配方颗粒试点工作的公告》(以下简称《公告》)的发布,中药配方颗粒进入“后试点”阶段。现有中药配方颗粒的研究多立足于政策探讨、标准制定]、质量分析、一致性评价等,从生产企业视角分析中药配方颗粒企业生存策略的文献鲜有报道,因此,笔者拟系统回顾与梳理中药配方颗粒试点以来的政策法规、企业布局、标准统一等情况,探讨“后试点”阶段生产企业即将面临的机遇与挑战,并对中药配方颗粒存在的问题提出解决思路或对策,以期为其健康发展提供有益参考。
1 中药配方颗粒发展历程
中药配方颗粒又称免煎颗粒、免煎饮片等,其研究始于20世纪20年代至20世纪90年代“中药作单味提取尝试”“单味中药饮片浓缩颗粒研制”等雏形阶段。2001年,国家药品监督管理局正式定名“中药配方颗粒”,纳入中药饮片管理范畴,并相继批准6家试点生产企业,中药配方颗粒研究正式进入试点阶段。此后20年间,中药配方颗粒历经严管、逐步放开等阶段,直至2021年《公告》颁布,全面放开对各级企业生产中药配方颗粒的限制,这也标志着我国20年来的中药配方颗粒试点工作结束,进入“后试点”阶段。
1.1 政策发展历程 政策方面,由于中药材种植、药品质量监管、药品流通、药品价格等分别涉及不同管理部门,我国中药产业存在“分阶段-分别管”的特殊性,中药配方颗粒行业尚未形成全过程的管理监督体系。自中药配方颗粒试点以来,国家政策多以规范性文件为主,相关行政监管法规和行业发展配套制度较少,详见表1。2021年起,各地陆续出台中药配方颗粒行业发展配套制度,完善行业市场准入门槛、行业监管政策等方面细则,以应对中药配方颗粒行业发展的新局面。
1.2 生产企业现状 自2001年《中药配方颗粒管理暂行规定》的颁布至2004年间,国家药品监督管理局相继批准了6家试点企业[广东一方制药有限公司、江阴天江药业有限公司、北京康仁堂药业有限责任公司、华润三九医药股份有限公司、pg娱乐电子游戏app、培力(南宁)药业有限公司,以下依次简称为一方、天江、康仁堂、三九、新绿色、培力]。至2015年《管理办法》颁布,期间未再批准其他试点企业。由于中药配方颗粒行业准入限制,上述6家企业几乎包揽了国内中药配方颗粒市场,其中控股天江、一方2家国家级试点企业的中国中药控股有限公司,为国内中药配方颗粒行业龙头企业,占有全国中药配方颗粒市场50%以上份额;新绿色、康仁堂和三九则为中药配方颗粒行业的第二梯队,占全国中药配方颗粒市场40%~50%份额;培力与其他非国家级中药配方颗粒试点企业约占10%市场份额。这些企业在药材原料、制备工艺、质量控制等方面布局充分,销售终端的耕耘也更具深度和广度,全产业体系较为完整,故所占市场份额巨大。
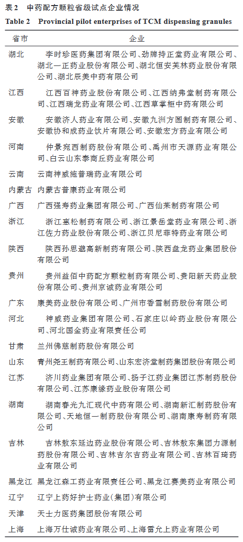
2015年《管理办法》颁布后,逐步放开对各省开展中药配方颗粒试点的限制,多省相继以科研项目、技改专项、试点研究等形式批准中药配方颗粒试点企业,为打破原国家试点企业形成的行业壁垒提供了动力。截至2023年2月,除6家国家级试点企业及其控股或投资子公司外,据国家药品监督管理局中药配方颗粒备案信息公示数据显示,已有54家中药配方颗粒生产企业进行中药配方颗粒品种备案,见表2。

2 标准制定情况
2.1 国家标准制定历程 自2001年中药配方颗粒试点至2015年《管理办法》征求意见的十多年间,中药配方颗粒国家标准的制定皆处于探索阶段,期间对中药配方颗粒的研究仅局限在6家试点企业。由于各试点企业生产配方颗粒所采用的工艺路线、生产设备、原料质量等均存在一定差异,国家标准的制定和统一工作经过多年努力才逐步迈向正轨。国家标准统一历程主要分为3个阶段。
2.1.1 第1阶段 6家试点企业为主体自主起草标准。但由于各试点企业之间原料药、制备工艺、规格划分等方面的问题,以及标准统一缺乏衡量标尺、企业间存在竞争、研发能力普遍不足等因素,致使标准统一困难。
2.1.2 第2阶段 在国家药典委员会组织下,以药检部门为主体制定标准。药检部门以6家试点企业提供的中药配方颗粒为样品,作为中药配方颗粒标准起草的主体,但同样因各家企业生产工艺、设备等不一致,且缺乏合理的评价标准,难以有效评价不同厂家所产中药配方颗粒的质量。
2.1.3 第3阶段 在国家药典委员会领导下,以企业为研究主体制定标准。在中国中医科学院陈士林团队开展大量中药饮片标准汤剂的基础研究后,2016年国家药典委员会发布《中药配方颗粒质量控制与标准制定技术要求(征求意见稿)》的通知,详细制定了单味中药“标准汤剂”技术要求,并以其为基准物质,对中药配方颗粒制备工艺、质量标准等进行合理评价,内容涵盖了投料药材道地性、提取工艺统一性及质量控制严谨性等方面。此外,企业可自主选择起草品种,工艺参数设定等也可以自身标准为主,极大提高企业参与标准起草的积极性,至此中药配方颗粒标准的统一问题基本得到解决。国家标准相继出台,科学规范并指导中药配方颗粒生产工艺和质量控制等问题,对改善各地企业之间工艺不一、标准不同等问题起到了积极推动作用。
2.2 国家标准制定情况
2.2.1 标准属性情况 在270个国家标准(截至2023年2月,共颁布4批248个正式标准及尚处于公开征求意见阶段的22个标准,共计270个)中,除灵芝(赤芝)配方颗粒(菌类)、地龙(参环毛蚓)配方颗粒(动物类)外,其他268个均为植物类药(含植物药炮制品79个),数量最多,占全部标准数量的99.26%;菌类及动物类各1个,各占全部标准数量的0.37%。将268个植物类(含炮制品)中药配方颗粒标准按入药部位分为根及根茎、果实、种子、全草、花、叶(含萼片)、皮、茎(含茎木、鳞茎)、地上部分九大类,其数量及占比情况见图1。结果发现在268个植物药中,入药部位为根及根茎类的最多,占比35.82%;入药部位为果实类数量次之,占比18.28%;其余各部位较少,占比均<10%。
2.2.2 企业申报标准情况 国家标准的正式落地得益于国家药典委员会对中药配方颗粒国家标准的形成机制进行大胆尝试和探索,即以生产企业为主,主导中药配方颗粒标准的起草;相关管理部门为辅,做好标准形成过程中的监督管理和审评工作。在国家药典委员会颁布的270个国家标准中,6家试点企业是标准起草的主力军,一方、天江、新绿色、三九、康仁堂负责起草的品种均在30个以上,其中一方和天江2家企业起草的国家标准数量分别为74、63个,共占全部标准的50.74%。其次为新绿色和三九,起草的国家标准数量均为38个,康仁堂起草国家标准35个,培力起草国家标准12个,其他企业共起草国家标准10个。6家试点企业主导起草的标准占全部品种的96.30%,见图2,可见以企业为主导的国家标准形成机制能提高企业参与标准制定的积极性,对国家标准的形成具有一定推动作用。
2.2.3 标准当量比情况 270个国家标准品种的当量比情况详见图3,即当量比4.2±2.3,结合路露等统计的国家标准当量比4.1±2.4及5家主流中药配方颗粒企业原当量比平均值发现,270个国家标准当量比远小于各主流企业原当量比,该变化有利于保证儿童用药等临床小剂量处方调剂的准确性。
2.3 省级标准制定情况 国家标准的出台能科学规范地指导中药配方颗粒生产,但目前已出台的国家标准品种数尚不能满足临床需求,需以省级标准配合作为过渡,并在一定期限内向国家标准转化。目前各省已相继制定关于中药配方颗粒的管理实施细则,陆续开展省级标准发布与备案审查工作。截至2023年2月,各省、直辖市、自治区中药配方颗粒标准共计7 000个以上(统计品种为已颁布实施或试行品种,不包括尚处公示期的品种),见图4。从各地实施的中药配方颗粒标准发布与备案审查情况来看,颁布地方标准数量多的地区可达300余项,如河北、上海、海南等;颁布标准数量少的地区也有100余项,如重庆、河南、内蒙古等。各地颁布中药配方颗粒标准的形式和进程亦存在较大差异,如一些省份发布中药配方颗粒标准的形式是成熟几个颁布几个;一些省份则是每批标准公示的品种数较多,但公示周期长,更新较慢。因此,图4数据所呈现面貌具有一定时效性。
3 “后试点”阶段中药配方颗粒面临的问题
3.1 行业准入门槛名“降”实“升” 随着中药配方颗粒试点结束,市场需求增大,行业准入门槛变化。产品由批准文号管理改为审批备案,销售终端由原先仅二级及以上中医院可使用放宽至具有中医执业的各级医疗机构均可使用,预示着中药配方颗粒市场规模将出现极大增长。更重要的是中药配方颗粒行业作为政策相对倾斜的子行业,不仅享受药品加成,也不受两票制与降低药占比的影响,使得各地药企争向涌进,但行业准入门槛名谓“降低”实则“升高”。试点结束前,中药配方颗粒尚无国家标准且行业监管相对宽松,企业在实际生产中原料药材质量符合现行版《中华人民共和国药典》(以下简称《中国药典》)规定的标准即可生产,利润空间较大。随着国家标准的颁布,现行标准对原料的要求普遍高于现行版《中国药典》规定,还需完成如特征图谱或指纹图谱等各项专属性研究和其他检查项,企业在生产、研发和质检等方面需投入更多人力、财力,导致生产成本增加。此外,国家标准指导下的中药配方颗粒产品需对原材料溯源,要求企业上游供应链搭建充分,实现采购、生产、质控、销售平台一体化。随着行业竞争加剧、生产成本增高及龙头企业的垄断,大部分企业在中药配方颗粒价格不亲民的情况下,盈利空间降低。若为保持盈利空间而上调中药配方颗粒价格,势必会影响患者在中药饮片和中药配方颗粒间的抉择。
3.2 品种难以满足临床配方 在结束试点之前,6家试点企业生产中药配方颗粒品种600~700味(含炮制品),基本能保证临床配方完整性。目前,国家标准连同公示期内品种共270个,除去不同基原、不同炮制品等实际涉及到品种数不足190种,在一定程度上影响了中药配方颗粒的临床调剂使用。据报道,目前中药配方颗粒国家标准公布及备案品种不足,国家标准和省级标准产品匹配应用,处于执行旧标准和新标准的产品切换使用的过渡期,品种不足、规格变换和质量差异给处方调配带来一定挑战。究其原因,主要是一些疑难品种按照《技术要求》制定标准存在问题:①矿物药、贝壳类药物等主要成分为无机物,水提后出膏率极低,难以成型;②乌梢蛇、蕲蛇等动物药经水提后主要成分为氨基酸、蛋白质等,缺乏专属性质控指标,制成中药配方颗粒后丧失原饮片的外观性状,难以有效控制成品质量;③川乌、附子等毒性品种涉及到临床用药安全性问题,制成中药配方颗粒后缺乏安全性评价及毒性成分限量控制。此外,现阶段各企业为保证其品种能正常销售,需按要求在各省申报和备案,难以集中力量开展国家标准研究。
3.3 安全性和有效性问题 中药饮片炮制和复方配伍为中医用药两大特色,可有效保障临床用药的安全和有效。中药配方颗粒虽以符合炮制规范的中药饮片为原料,但以单味中药提取,缺乏复方“合煎”过程,自试点以来,其安全性和有效性一直是争议的焦点。在安全性方面,部分品种水提取后,有毒有害物质可能会随水煎液转移富集,如烫水蛭(蚂蟥)配方颗粒标准汤剂中砷的含量为同批饮片含量的2.8~12.5倍,提示其用药安全性值得关注;在有效性方面,经过20年的试点,中药配方颗粒积累了大量临床数据,但由于缺乏规范的临床评价,以及“单煎”与“合煎”的全面比较,基础研究数据相对不足,尚未能厘清中药饮片与中药配方颗粒间整体差异的全貌。因此,针对两者间的安全性和有效性研究依然任重道远。
4 中药配方颗粒企业生存策略探讨
随着中药配方颗粒结束试点,生产企业迎来新的机遇和挑战。一方面,市场放开预示着中药配方颗粒市场规模将出现极大增长;另一方面,竞争对手增加,除原来6家试点企业及其控股或投资子公司外,现已有54家生产企业完成中药配方颗粒品种备案,具有中药配方颗粒生产资质。此外,随着国家标准的出台,中药配方颗粒原料要求、检测成本明显增加,且随时面临监管部门的抽检,上述都是企业发展需要面对的问题。
4.1 建立全产业链质量管控体系,降低过程成本 中药配方颗粒生产企业应加紧建立从原料药种植、生产、调剂、营销全产业链体系。在源头上充分布局中药种植,严格依托《药用植物种植和采集质量管理规范(GACP)》进行种植基地建设,实现源头可控。中段应在中药饮片炮制、中药配方颗粒生产上充分把关,严格把控质量的同时加强科研攻关力量,解决中药配方颗粒制剂过程中标准不达标、品种覆盖少等难点问题,健全规模化、智能化的生产和调配体系。在对源头、中游产业布局的同时,关注并完善终端销售环节,健全产品流通渠道和营销业务,尽可能拓宽客户市场。实施全产业链布局,使各环节相互协调、相互依托,以减少生产成本,增加企业核心竞争力。
4.2 积极有序推进国家标准研究,保证临床配方品种完整 部分品种由于药物固有属性(矿物药、贝壳类药物、动物药、毒性药等)或临床用药习惯(研粉吞服或烊化兑服)等原因,按《技术要求》短期内难以通过审评成为国家标准,一定程度上影响了临床配方。针对上述疑难品种,也有省份通过审评,率先发布省级标准,如广东省以含水硫酸钙(CaSO4·2H2O)为质控指标,发布了生石膏配方颗粒标准;山东省、贵州省及甘肃省等以甘氨酸、脯氨酸等为质控指标,发布了鳖甲配方颗粒标准。企业应加大对上述疑难品种的研究力度,解决此类品种制成中药配方颗粒的关键技术问题,如对于含毒性成分的品种,开展系统物质基础研究,阐明其从“药材-饮片-标准汤剂-中药配方颗粒”的毒/效成分量值传递关系,并在此基础上建立合理可行的质控指标和限量,保证临床用药的安全性和有效性,积极有序推进国家标准研究,保证临床配方品种完整。
4.3 建立健全中药配方颗粒临床疗效评价机制,保证安全和有效 中药配方颗粒主管部门实行严格的质量监管时,可构建针对中药配方颗粒的药品监管数据库,实现及时录入信息、高效传输数据、实时可查询等功能,将企业药品抽检不达标、行政处罚、不合格因素等进行信息化管理。企业内部构建形成自我约束、自我警戒的监管理念和内控标准,并利用大数据技术手段在监管部门和企业间搭建平台,结合信息溯源系统,建立中药配方颗粒药品风险评估体系,以保证产品质量。企业可定期与中药配方颗粒使用的终端医院建立信息反馈机制,及时掌握临床数据,保证中药配方颗粒的临床安全使用。
目前,中药配方颗粒与中药饮片的一致性研究主要是指标成分含量考察和临床疗效评价,研究技术涉及液相色谱-质谱法(LC-MS)等。针对一致性问题,有条件的企业可适时组织建立中药配方颗粒和中药饮片间的一致性评价体系,成分研究时引入药效成分组概念,明确研究方法和一致性可接受的评价标准。企业、科研院所、医院等单位开展一致性评价时,应严格遵照生物等效标准、《药物临床试验质量管理规范(GCP)》等,得到更为充分详实、全面客观、权威可信的研究结果,并建立一致性评价数据库,实现数据共享的同时,避免重复研究带来的不必要浪费。此外,单味中药配方颗粒得以广泛发展原因之一是其可作为临床用药的补充和辅助,有研究也证明中药复方颗粒剂较单味中药配方颗粒而言,与传统汤剂相似性更高,因此,研究时可选择经典名方为对象,创新性考察其复方颗粒剂+单味中药配方颗粒的协同治疗效果。
5 结语
中药配方颗粒作为中药饮片的补充形式,有效弥补了传统饮片在携带、调剂、使用等方面的缺点,极大地提高了中医药在公共卫生事件和自然灾害中的应急服务能力。在“后试点”阶段,针对中药配方颗粒面临的问题和挑战,应积极探索建立“政-产-学-研-用”模式,即政府积极引导,如通过设立科研攻关专项、出台利企惠民政策等引导各方力量积极参与,解决中药配方颗粒行业关键技术等问题;生产企业应主动作为,投入经费和科研力量,建立健全中药配方颗粒的全产业链质量管控体系,加快中药配方颗粒的生产技术创新;科研院所、高校、医院等发挥各自专业优势,在疑难品种制备关键技术、质量评价和临床疗效评价等方面积极介入,共同推动中药配方颗粒行业健康、快速发展。
I 版权声明
内容来源:《中国实验方剂学杂志》官方微信,版权归权利人所有,如有转载不当,随时联系删除。
《中国实验方剂学杂志》官方微信:23期封面文章推荐 | 中药配方颗粒发展现状及企业生存策略探讨
《中国实验方剂学杂志》官网:中药配方颗粒发展现状及企业生存策略探讨
| 相关报道:
中药材种植养殖专业委员会:中药配方颗粒发展现状及企业生存策略探讨
巴中生物医药:学术争鸣 | 中药配方颗粒发展现状及企业生存策略探讨